QO-100 Amateur Geostationary Satellite

As mentioned previously the performance of the LNB will degrade as it was not designed for those LO frequencies. The image band is now at 9.624G and the RF BPF and the SOC image reject mixer will only give about 20dB image rejection. But depending on the C/N of the signal it may be enough. NF and XPOL should be ok at 10.4G and the PLL will Lock with no problems. One issue you will face is the gain will be low as the output Lband stage in the SOC and the output S11 were not designed down to 400MHz, however it may well work for your use case.

One better method for you would be to modify the Bullseye LNB to accept an external reference through the second F-port, this way you can adjust the offset from inside the home and get better thermal stability on your reference. Just remember that the phase noise of the reference, if poor, will degrade the phase noise of the Internal PLL within the loop bandwidth of SOC.

It may work well enough for your application

One better method would be to use a wideband LNB that is used in Europe on some MDU installs.
These have 10400 LO and give a continuous output 300 to 2350 on 2 outputs on Vertical and Horizontal.

In theory you can also sacrifice one polarisation on this LNB and feed an external reference on one and the LNB would perform very well in this case as the SOC is different than the standard universal SOC.

In this case no downconverter is needed!

Jon

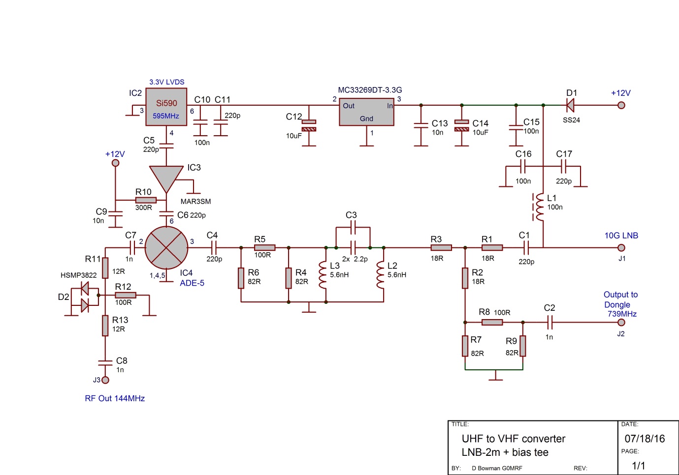
Maybe you know this downconverter from G0MRF.
It is an " easy to build" downconverter with programmable L.O.
I bought one IC Osc. for 144Mhz and the one for 432Mhz.
At the moment I work with 2 ( 144-rx/432-tx).

But bullseye and SDR make very stable receiver. ( Did I say tnx to MWAVE_JON & Othernet people ?)

MNI TNX Jon and Alberto. I will consider both options, i.e. downconverter or LNB with 10.4G LO modified for external reference. Antonin ok2vmc

I use one for QO-100 and it works fine. Because I already have a 25MHz GPSDO for my Pluto I would like to inject it also into the Bullseye. What changes are needed to feed an external 25MHz signal?

Bullseye LNB, 40cm satdish, 13 V DC Power Supply to F-connector and a 2 port sat distributor plug.
got a good signal here too in vienna.

1 Like